opto kuplörler hakkında bilgiler
Bir elektronik devredeki düşük güç devresi ile yüksek güç devresini birbirinden yalıtmak ve iki devre arasındaki elektriksel bağlantıyı optik yolla sağlamak için kullanılırlar.
Opto kuplörlerin en önemli kullanılma nedeni hassas elektronik devreleri (bilgisayar paralel veya seri port çıkışları , pic mikrodenetleyici girişleri vb.) elektrik şebekesinden veya telefon hatlarından gelecek yüksek voltajlara karşı korunmasını sağlamaktır. Aşağıda örnek devre şemaları verilmiştir. Çizimleri büyük görmek için üzerlerine tıklayınız... Aşağıdaki linkten de bazı örneklere ulaşabilirsiniz:
https://www.elektroinfo.org/2017/05/opto-kullanimina-ornek.html

Bu devrede ise RS232 portuna bağlanmış bir devredeki 4N26 opto kuplörü görülmektedir.
Pic mikrodenetleyici cıkışında MOC 3051 opto kuplör kullanılmış 3 faz motor sürme devresi. Fiziki olarak açık ve kapalı tip olmak üzere 2 çeşittir. Elektronik devrelerde genellikle kapalı tip olanlar kullanılırlar. Fiziki yapıları entegrelere benzer. 6-8-16 pinli olarak üretilirler.
4N25 opto kuplör iç yapısı
Bilgisayar portuna bağlı bir opto kuplör ile dc. motor kontrolü.
Yapılarında kullanılan devre elemanlarına göre ise 6 çeşittirler.
1- Led ve fotodiyottan oluşan
2- Led ve fototransistörden oluşan
3- Led ve fototristörden oluşan
4- Led ve fotokapı devrelerinden oluşan
5- Led ve fotodiyaktan oluşan
6- Led ve fototriyaktan oluşan opto kuplörler şeklinde imal edilirler.
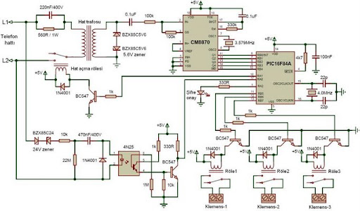
Aşağıda da geliştirdiğim bir devredeki opto kuplör örneği mevcut. Bir led ve Ldr ile gerçekleştirdiğim devreyi büyük görmek için
resime tıklayınız...

Opto içindeki transistör tek başına röle süremeyebilir ancak ps2502 serisi opto ailesi röle sürmeye imkan verir:








Yorumlar
Yorum Gönder